协会动态

3月12日,在湖北省消费者委员会、湖北省室内装饰行业管理办公室的指导下,2021湖北装饰行业诚信经营交流会在汉阳举行,省内50余家装饰、建材企业代表到会,共同探讨后疫情时代的新发展格局下装饰行业守法经营、诚信经营的新思路、新做法,共创装饰行业健康持续发展的新未来、新篇章。
会场位于鹦鹉家居建材市场B3馆
湖北省消费者委员会秘书长蔡浩、湖北省室内装饰行业管理办公室主任陈伟明、湖北省室内装饰协会会长、湖北特艺装饰工程有限公司总董事长余东出席交流会并作了重要讲话。会议由湖北省室内装饰协会副秘书长廖阳主持。
省室内装饰协会会长余东首先致辞
他说,在经历2020年初新冠疫情的严重冲击后,我省经济在去年第三季度以来,强力反弹、持续增长,今年更是将经济增长目标制定在10%的高位。全省装饰行业特别是家庭住宅装修在今年以来迎来了一波快速发展,广大装饰企业迎来了良好的发展机遇期。越是在市场形势大好、增长速度喜人的情况下,广大企业越是要注重高质量发展,增量和提质并重。协会在去年年底支持新浪家居发起了湖北家居总评榜活动,评选一批高质量发展的先进企业,3.15当天还将举行颁奖典礼。
他还在会上向全省室内装饰企业发出三点倡议:一是稳定压倒一切,企业在发展过程中一定要稳中求进,不要急功近利、急于求成;二是责任重于泰山,做企业一定要不忘初心,坚守信念,勇于承担社会责任;三是充满信心谋发展,坚持为消费者提供高品质产品和服务,就一定能赢得消费者信赖、赢得市场。
省消费者委员会秘书长蔡浩在会上致辞
他说,家装行业承担着为社会大众和千家万户提供基本需求和保障其生活质量的责任,与广大人民群众息息相关,具有社会地位不可代替、消费者不可缺少、政府重视、群众期待等特点。尤其是在为服务民生、扩大内需、促进经济发展上发挥着重要作用。但是,我省家装行业中不健康、不稳定的因素也依然存在。近几年来,行业中报价不透明、随意增项加价,施工材料偷工减料、以次充好,拖延工期、合同违约、承诺兑现难等问题还比较突出。这些问题挫伤了广大消费者的消费信心,制约了消费需求的增长,不利于营造“安全、放心、舒心”的消费环境,不利于发挥消费对经济增长的促进作用。因此,他要求广大家装企业要进一步增强诚信意识,强化规范管理,提高装饰装修服务质量,努力赢得广大消费者的认可和赞许。
据蔡浩秘书长介绍,今年,省消委将继续发挥职能作用,动员各行业的力量,搭建消费投诉和解平台、拓展消费维权行业维权站,推进消费维权协同共治,释放消费潜力,使消费者愿消费、敢消费,真正享受消费市场高质量发展的成果。
省室内装饰行业管理办公室主任陈伟明介绍了关于拟成立“湖北省消费者委员会装饰投诉维权办公室”的基本情况。陈主任以整个装饰行业的发展角度,阐述了诚信经营对装饰企业成功经营的重要性和必要性,要求各装饰企业要把诚信和守法当做自己的生命一样对待,以此赢得声誉和口碑,经济效益自然而然就会源源不断。
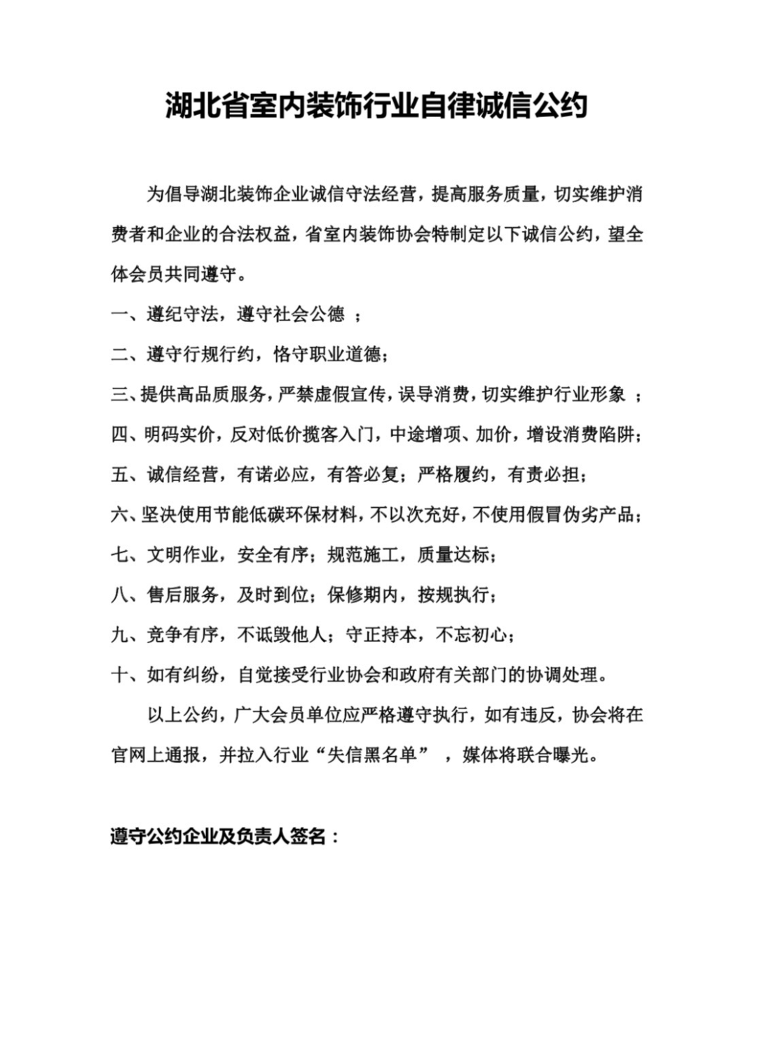
会上,湖北省室内装饰协会秘书长张莉宣读了《湖北省室内装饰行业自律诚信公约》。
湖北省室内装饰协会副秘书长赵俊宣读了《湖北省装饰行业“诚信示范”企业评定办法和标准》
交流会气氛异常热烈,与会的装饰企业代表纷纷发言、表态,坚决拥护《湖北省装饰行业“诚信示范”企业评定办法和标准》,积极响应《湖北
省室内装饰行业自律诚信公约》,表示在今后的企业经营行为中,恪守行业标准和规定,以实际行动来做一个公开、透明、专业的现代装饰企业,为整个装饰行业的稳健发展筑牢坚实基础。
参与交流的代表有
武汉市广华供暖工程有限公司总经理刘江
潜江代表、湖北省华汉装饰有限公司总经理郝华
黄石代表、湖北美信装饰工程有限公司董事长邱维萍
钟祥代表、湖北靖祥装饰工程有限公司总经理刘铭涛
武汉澳华装饰设计工程有限公司副总经理陈功
武汉嘉禾装饰集团有限位公司总经理王启双
武汉华菲工匠工程服务有限责任公司总经理魏军甫
公牛集团全国装饰战略渠道总经理徐宪洲
武汉立新住宅改造董事长戴卫华
武汉态度装饰工程有限公司总经理李在芝
武汉好工长网络科技有限公司总经理吴春雷
武汉方柏时代商贸有限公司(方太厨电)渠道部经理吴为
远东电缆有限公司战略客户中心渠道客户官陈君峰
湖北泰山建材有限公司营销中心经理蔡伟
深圳中凝科技有限公司副总经理王中元
当天,湖北鲁公大宅装饰、武汉云辅材科技、湖北名星集团、汉屿装饰、交换空间装饰、青创空间装饰、高度国际装饰、湖北浙冠装饰、武汉榜样装饰、圆昇装饰、高峰装饰、铭雕装饰、武汉大木堂朝装饰、黄石市雅和居装饰、襄阳鼎艺装饰、武汉晖照装饰、沐昇建筑装饰、恒泰演艺工程设计、湖北楚辰装饰、武汉市东通装饰、武汉辰运装饰、武汉佳碧源科技、日丰管、金易贴金、伟星新材、公牛开关、雷师傅环境、七乐建材、尚典地板、好材汇建材、立升净水、德国威能、艾欧史密斯、迪丰暖通、湖北祥和暖通、万和新电气、湖北全启智能、远大新风、湖北柯伊梅尔暖通、昂彼特堡等企业代表出席了交流会。
附1 《湖北省装饰行业“诚信示范”企业评定办法和标准》
附2 《湖北省室内装饰行业自律诚信公约》