咨询热线:
027-82819122

协会动态

当前位置:首页 > 协会动态 > 市州协会 > 详细
荆门市建筑装饰装修协会2021抗疫历程总结
发布人:湖北省室内装饰协会   发布时间:2021-09-10 10:44   浏览次数:1147次

疫情就是命令,防控就是责任。8月初以来,在全市抗击疫情的关键时刻,市建筑装饰装修协会积极响应抗疫号召,组织会员单位投身于抗疫服务中,用实际行动为打赢疫情防控阻击战,贡献自己的一份力量。

“广大荆门装饰界朋友们,让我们一起弘扬“一方有难,八方支援”的传统美德,伸出我们温暖的双手,奉献我们真诚的爱意,为抗击疫情、打赢疫情防控战积极捐助,以实际行动为抗击疫情作出新贡献,把装饰人的爱心、温暖、社会责任、担当传递给社会……”

8月14日,考虑到疫情防控期间,相关物资紧缺、部分群众生活困难等问题,市装饰协会在工作群发布了“为荆门市疫情防控工作捐款”的倡议,立即得到会员单位的积极响应。市装饰协会执行会长、市环艺装饰董事长陈纯林,市装饰协会副会长、荆门三园建设董事长覃启云,在第一时间带头慷慨捐助,其他的会员单位成员也积极行动,一笔笔捐款汇集到装饰协会。令人感动的是,吕维春等爱心人士听到装饰协会在组织捐助的事后,也加入进来,委托协会会员捐款表达爱心。

到8月19日截止,5天时间,市装饰协会共收到捐款21400元。后期还收到了捐赠的部分物质,参与捐赠的企业家及爱心人士达43人。经会员单位集体商议,这笔捐款全部购买物资送到急需的防疫小区。

区。

图片

图片

图片

8月9日凌晨2点,市装饰协会艾星球会长在看到新增隔离点“三区两通道”建设任务后,主动与疫情防控工作组对接。在2个小时内,安排好所用相关物资,并组织了30多名工人,亲自带队奔赴隔离点进行施工,及时保质保量完成任务。

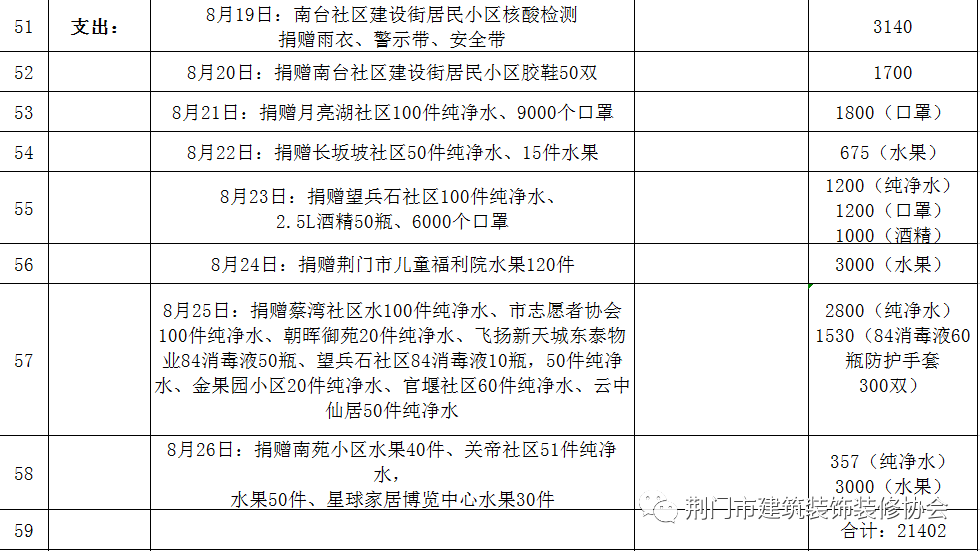
8月19日,得知南台社区要做核酸检测,天气预报有雨,急需50件雨衣、4卷警戒线等,市装饰协会执行会长陈纯林多方协调,购买到雨衣、警示带、安全带等价值3000余元的物资。市装饰协会副会长李林立马从家中出发,第一时间将物资送到了南台社区建设街居民小区。

8月20日,向南台社区建设街居民小区捐赠胶鞋50双。 

8月21日,向月亮湖社区捐赠100件纯净水、9000个口罩。

8月22日,向长坂坡社区捐赠50件纯净水、15件水果。

8月23日,向望兵石社区捐赠100件纯净水、2.5L酒精50瓶、6000个口罩。

8月24日,向市儿童福利院捐赠水果120件。

8月25日,分别向蔡湾社区、市志愿者协会、朝晖御苑、飞扬新天城东泰物业、望兵石社区、金果园小区、官堰社区、云中仙居等捐赠纯净水、消毒液等物资。

8月26日,分别向星球家居博览中心、南苑小区、关帝社区捐赠纯净水、水果。

图片

图片

(图为星球集团在新增隔离点“三区两通道”现场施工)

图片

图片

图片

图片

图片

图片

图片

图片

图片

疫情防控工作开始后,全市招募志愿者协助开展工作,守护家园,市装饰协会会员单位成员纷纷踊跃报名。

2020年疫情防疫期间,曾主动请缨的志愿者市环艺装饰新世界店经理许玉兰和工程部经理刘成刚,今年8月再次奔赴了战场,他们分别在朝晖御苑卡口和苏台社区值班,他们每天穿上防护服值守卡口,为居民登记、测温等。华府装饰总经理田圣强和儿子田宇扬从疫情初期开始,就在华府家园小区参与值守,父子齐上阵,为守护家园安全贡献一份力量……

一方有难,八方支援,服务也是战斗!抗疫路上,装饰人用实际行动诠释了责任和担当。

图片

(图为市环艺装饰新世界店经理许玉兰值守卡口,为居民登记、测温)

图片

(图为市环艺装饰工程部经理刘成刚在苏台社区值守卡口)

图片

(图为市华府装饰总经理田圣强和儿子田宇扬在华府家园小区值守卡口)

图片

(图为市华府装饰总经理田圣强和儿子田宇扬在华府家园小区搬运物质)

图片(图为市装饰协会副秘书长叶向荣在南苑小区配送物质)

疫情无情,人间有爱,为打赢疫情防控阻击战,广大的装饰人以同舟共济的深厚情怀,用暖心的无私行动赢得了无数感动。9月8日、9日,协会秘书处把各社区和组织表达真诚感谢,崇高敬意的感谢信、荣誉证书分别送达到为抗疫贡献力量的爱心人士手中。

图片

图片

初心不因来路迢遥而改变,使命不因风雨坎坷而淡忘。风风雨雨就是生活的本质,我们的党,我们的国家历经多少风雨仍熠熠生辉,只要我们每个人在生活中坚定信念,磨砺意志,锤炼实干,定会谱写美好的明天。加油,装饰人!