咨询热线:
027-82819122

协会动态

当前位置:首页 > 协会动态 > 行业动态 > 详细
湖北省多名设计师斩获“第十四届中国国际室内设计双年展”奖项
发布人:湖北省室内装饰协会   发布时间:2023-01-07 10:14   浏览次数:956次

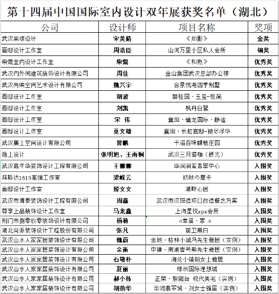
2023年1月6日,由中国室内装饰协会主办的第十四届中国国际室内设计双年展获奖名单正式发布,湖北省提交给第十四届中国国际室内设计双年展的作品共计92份,其中武汉设计师宋美婧斩获金奖,襄阳设计师周浩臣获得铜奖,另有9人获得优秀奖,13人作品获得入围奖。

2021年9月20日,由湖北省室内装饰协会主办主题为“绿色设计,大美荆楚”的2022年湖北省室内装饰设计双年展正式启动,经由湖北省室内装饰协会设计专委会初评之后,筛选出92份优秀作品,并由湖北省室内装饰协会报送第十四届中国国际室内设计双年展,取得了优异成绩。

“第十四届中国国际室内设计双年展”以“设计与教育 当下与未来”为主题,旨在推动新时代、新理念、新创意下的工作生活与设计实践相融合、行业趋势与设计教育相衔接。通过引导设计师注重设计、教育与历史、社会、文化、科技、产业、经济、艺术、环等的融合创新,通过题材、内容、形式、手法、技术的创新创造,在数字化的大趋势下把绿色、健康、人文理念贯穿设计创作全过程,不断提升设计作品思想的穿透力、审美的洞察力、形式的创造力、善意的感染力。展览得到了全行业的高度关注和积极参与,通过申报、初选、初评,经过梁志天、杨冬江、李鹰、赵虹、张灿等评委终评,第十四届中国国际室内设计双年展主题展获奖名单已经产生。

图片

专于设计,缔造美好,不忘初心,成就理想。

特别恭喜以下设计师荣获得中国国际室内设计双年展奖项:

图片